首批《食品中可能违法添加的非食用物质品种名单》
    2008-12-17        来源:中新网

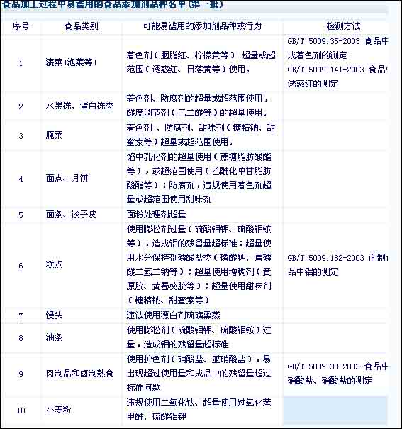
    中新网12月15日电 据卫生部网站消息,卫生部今日印发了《食品中可能违法添加的非食用物质和易滥用的食品添加剂品种名单(第一批)》。

  相关稿件
· 内销食品何日摆脱“次国民待遇”? 2008-12-17
· 有些不安全食品对儿童的伤害不可逆 2008-12-17
· 专家提醒保健食品姓“食”不姓“药” 2008-12-17
· 台湾食品拓销团登陆广州推介台湾美食 2008-12-17
· 食品安全保障应有彻底解决方案 2008-12-16