|
今年以来国内股市震荡加剧,在通货膨胀预期提升的背景下,以往的投资理财明星如股票、基金、房地产等,都面临巨大的下行压力,而黄金以“天然就是货币”的属性,备受投资者们青睐。 黄金的恒值、保值和避险的功能,使之不仅成为一种与股票、债券等平行的金融投资工具,更是一种重要的理财避险工具。理财专家表示,黄金的保值功能,可以对抗通货膨胀及世界政治、经济等的动荡,堪称个人理财的“保险箱”,在投资组合中,投资者可以利用黄金冲销风险,保证资产的价值。
投资性金条金块适合长期投资
目前,银行提供的黄金业务大致分为两种,“实物黄金”和“纸黄金”。“实物黄金”是指有实物黄金交割的投资行为,主要的实金投资品种有标金、金条和金币等;“纸黄金”业务是指投资者在账面上买进卖出,赚取差价的投资方式。对于需求各异的投资理财者来说,不同状况的理财者适合不同的投资。 投资性金条金块加工费低,各种附加支出(主要是佣金等)也不高,在全世界范围内方便买卖,变现性好,是贮藏财富和投资增值的极好方式。其缺点就是占用现金较多,保管麻烦,且在铸造、运输中要增加一些费用,回购变现时也有一定的价格损失。适合投资的对象是日常工作生活忙碌,没有足够的时间关注世界黄金价格波动,不愿意也没有精力追求短期差价的利润,又有较多的闲置资金可长期投资的投资者,或者偏好传统黄金投资产品的人士。 有关专家提醒投资者,市场中常见的纪念性金条、贺岁金条等属于“饰品金条”,不属于投资性金条,它们的价格远高于国际黄金市场的价格,而且回收麻烦,兑现时要打较大折扣,所以投资之前,要先学会鉴别“饰品金条”和“投资性金条”。在一般情况下,要购买知名度较高的精炼公司制造的金条金块,这样以后在出售时会省去不少费用和手续。
纯金币适合收藏
纯金币主要为满足集币爱好者的收藏需求,投资增值功能不大,但因其具有美观、流通变现能力强和保值功能等特点,所以对收藏者很有吸引力。其价值基本与黄金一致,价格也基本随国际金价波动。投资纯金币的优点是,纯金币大小重量不一,投资者选择的余地比较大,较小额的资金也可以用来投资,并且纯金币的变现性也非常好,不存在兑现难的问题。 纯金币的缺点是保管的难度比金条金块大,如不能使纯金币受到碰撞和变形,对原来的包装要尽量维持,否则在出售时要被杀价,等等。适合投资的对象是投资资金可灵活控制者。投资纯金币时,要注意金币上是否铸有面额,通常情况下,有面额的纯金币要比没有面额的纯金币价值高。
金银纪念币适合钱币爱好者
金银纪念币是钱币爱好者的重点投资品种,优点是选料精、工艺设计水准高、发行量小。缺点是在二级市场上的溢价一般都很高。适合投资的对象是更看重金币收藏价值者和对金银纪念币行情了解者。
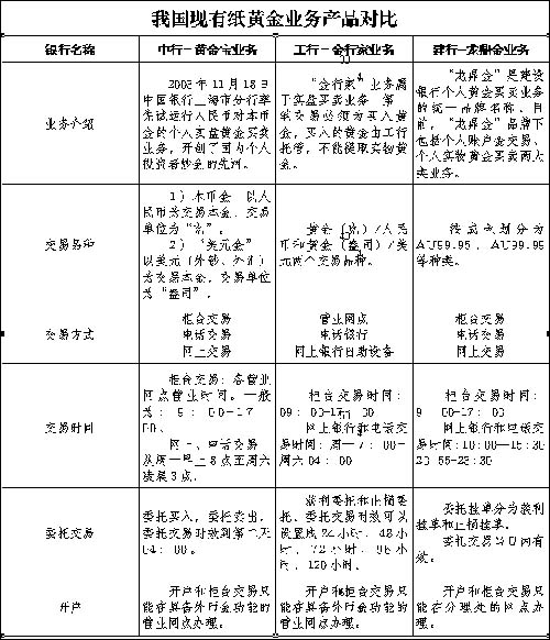
“纸黄金”适合一般投资
采用“纸黄金”的交易方式,可以节省实物金交易中必不可少的保管费、储存费、保险费、鉴定费及运输费等费用的支出,降低了黄金价格中的额外费用。 与实物金相比,纸黄金被盗风险几乎为零,风险成本相对要小。纸黄金具有完全的流动性,24小时自由买卖。不过投资纸黄金也有弊端,比如人民币升值后,国际金价逆美元贬值上升,国际金价上升部分被人民币的升值作用抵消甚至超过,使得国内的黄金价格有所下降。 “纸黄金”适合的投资对象是那些有时间研究黄金行情走势、有时间进行具体操作以及希望通过黄金价格频繁变化获取差价的一般投资者。 据上海黄金交易所网站统计数据,在4869个投资者中,选黄金饰品的占11.5%,选金币的占6.3%,选金条的占38.1%,选纸黄金的占41.6%。可见,纸黄金占了黄金投资的重要比重。 办理“纸黄金”业务手续并不复杂,只需在中国银行、工商银行、建设银行的任意一家银行内开立储蓄卡,并开通账户金交易。然后持身份证和储蓄卡到网点办理账户金交易,最后,便可在规定的时间内办理交割手续。投资者还可以选择更方便、快捷的电话银行、网上银行交易的方式进行交易。 值得提醒的是,黄金业务并没有交易手续费,银行只赚取其买入价和卖给投资者价格之间的差价。 理财专家表示,黄金近期供不应求的基本格局不会有大的改变,因此,黄金价格保持高位运行将是未来市场的主导。但投资总伴随着风险,一定要根据自己的爱好、专长、本身可承受风险的能力、安全性及该品种的特点来作出选择,而不要盲目或冲动性投资。

|